• INFO@AMARKRATINGS.COM
  • +91 8305926360
A-Mark Ratings
A-Mark Ratings
  • ABOUT
    • Profile
    • Team
    • Accreditation
    • Certification Process
    • Policy
  • SERVICES
    • Certifications Services
    • Inspection Services
    • Hygiene Ratings
  • SECTORS
    • Quality
    • Environment
    • Health & Safety
    • Food
    • Information Technology
    • Energy
    • Government Allience
  • RESOURCES
    • Certification Related Documents
    • Inspection Related Documents
    • Impartial Policy
    • Download Logos
    • Sample Certificates
    • Corporate Brochure
    • Procedure For Appeal & Complaint
    • Use of Logos
    • Condition for use of logo and certificate
    • Certification Agreement
    • Procedure For Certification Issue
    • Agreement For MS Certifications
    • Application Form For Inspection
    • Quotation Request Form
    • Agreement For Inspection
  • VERIFY CERT
  • CONTACT
    • Contact Details
    • Global Presence
    • Appeal Form
    • Complaint Form
  • Apply Now!
Image Not Found

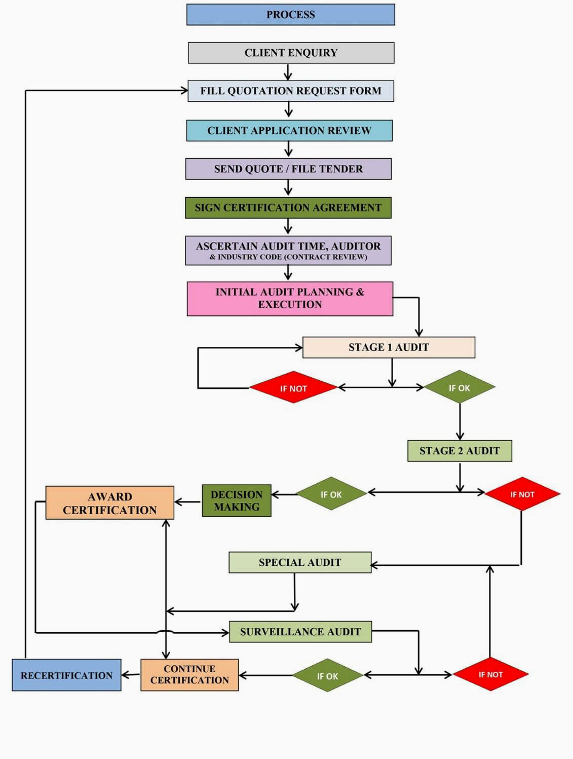
Certification Process

  • Home
  • About

Certification Process Flow Chart

Thumb
Download Application Form For Management System Certification

Inspection Process Flow Chart

Thumb
Download Application Form For Inspections
Shape
Shape
Logo

INDIA OFFICE
A-Mark Ratings Private Limited
1st Floor, Jyoti Cineplex, M.P. Nagar, Zone-1
Bhopal, MP - 462011

UNITED KINGDOM OFFICE
A-Mark Ratings Limited
Labyrinth Business Centre, 45 Middle Hill Gate, Stockport
Great Manchester, England-SK1 3DG

Phone: (0755) 4938413 | (+91) 8305926360

Email: info@amarkratings.com

Useful Links

  • Compnay Profile
  • Our Team
  • Accreditation
  • Certification Process
  • Policy

Our Services

  • Certifications Services
  • Inspection Services
  • Hygiene Ratings
  • Apply For Business Associate
  • Apply For Lead Auditor/Technical Expert/Inspector

© Copyright 2025. All Rights Reserved by A-Mark Ratings Pvt.Ltd.

  • Terms
  • Privacy